• Work
  • Independence Blue Cross
  • Modernized Mobile
  • Formed, Inc
  • One Stop Swap
  • Personal Projects
  • Turf
  • For All
  • AccountabiliBuddy
About Me
Resume
Adam Martin
  • Work
  • Independence Blue Cross
  • Modernized Mobile
  • Formed, Inc
  • One Stop Swap
  • Personal Projects
  • Turf
  • For All
  • AccountabiliBuddy
About Me
Resume

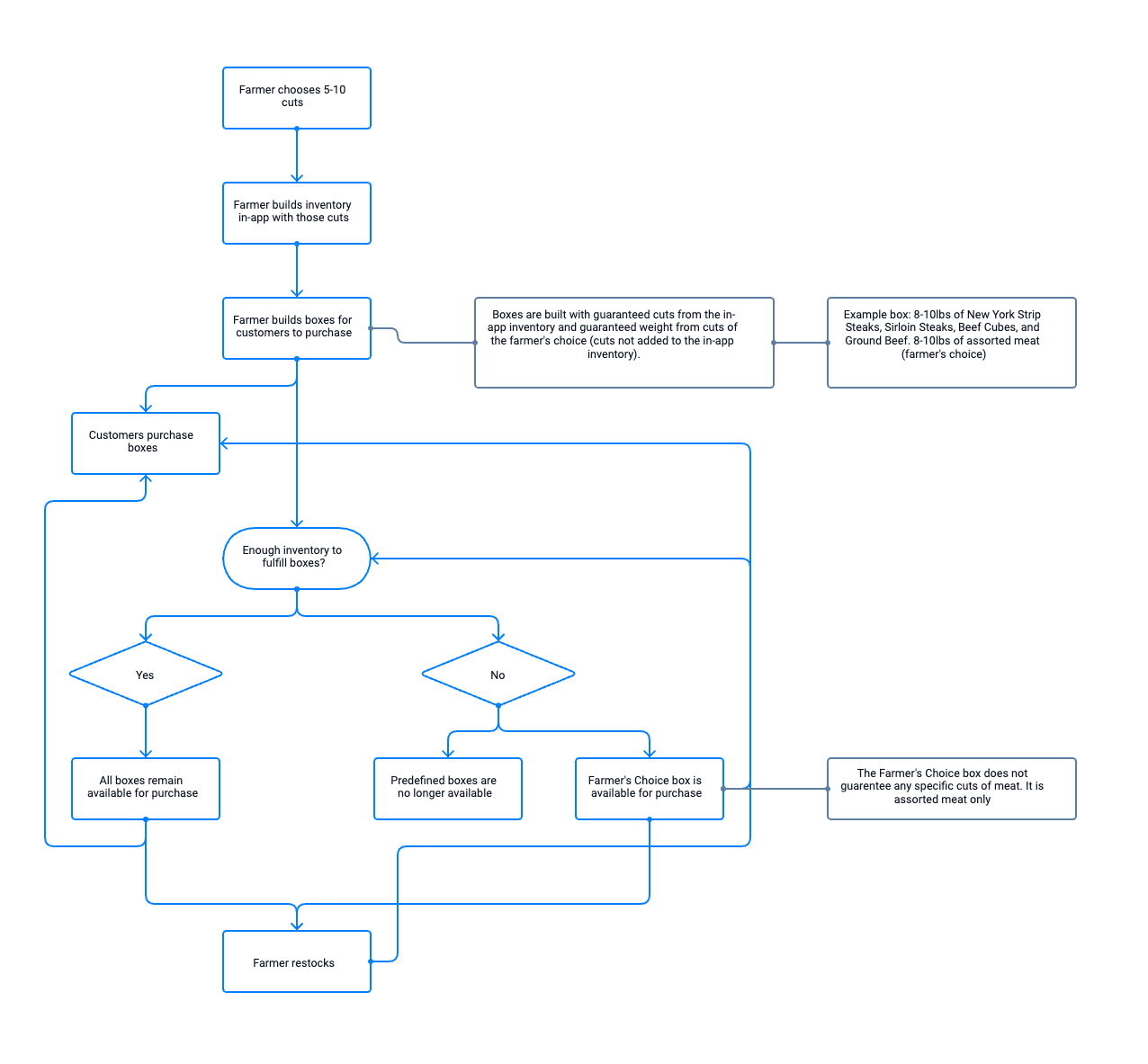
FarmerEats

↑Back to Top
Powered by Adobe Portfolio